
澳门六宝典免费大全
总部地址:湖北省武汉市东湖高新区滨湖路26号佩尔中心2栋9楼
电话:027-81314088
生产基地:湖北省潜江市总口管理区红东垸路9号
电话:0728-6203456
网址:

澳门六宝典免费大全
总部地址:湖北省武汉市东湖高新区滨湖路26号佩尔中心2栋9楼
电话:027-81314088
生产基地:湖北省潜江市总口管理区红东垸路9号
电话:0728-6203456
网址:
导 读:为加强绿色建筑管理,转变绿色建筑标识管理模式,推动绿色建筑高质量发展,近日,住房和城乡建设部起草了《绿色建筑标识管理办法(征求意见稿)》,并向社会公开征求意见。
征求意见稿提到,绿色建筑标识是指表示绿色建筑星级并载有性能指标的信息标志,包括标牌和证书。绿色建筑标识由住房和城乡建设部统一式样,证书由授予部门制作,标牌由申请单位根据不同应用场景按照制作指南自行制作。绿色建筑标识授予范围为符合绿色建筑星级标准的工业与民用建筑。绿色建筑标识星级由低至高分为一星级、二星级和三星级三个级别。
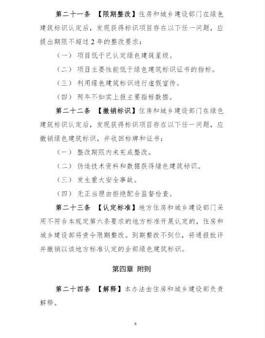
住房和城乡建设部门在绿色建筑标识认定后,发现获得标识项目存在以下任一问题应撤销绿色建筑标识,并收回标牌和证书:整改期限内未完成整改;伪造技术资料和数据获得绿色建筑标识;发生重大安全事故;无正当理由拒绝配合监督检查。

(征求意见稿)》公开征求意见的通知
为加强绿色建筑管理,转变绿色建筑标识管理模式,推动绿色建筑高质量发展,我部起草了《绿色建筑标识管理办法(征求意见稿)》(见附件),现向社会公开征求意见。有关单位和公众应在2020年11月9日前将意见发至:
1. 电子邮箱:[email protected]。
2. 通信地址:北京市海淀区三里河路9号;邮编:100835。
附件:《绿色建筑标识管理办法(征求意见稿)》
中华人民共和国
住房和城乡建设部办公厅
2020年11月2日






